- 福利一30+详情页/品牌/动态全流程文档
- 福利二300+AI字库&AI海报设计提示词
- 福利三AI自媒体搞钱秘籍(含项目介绍)
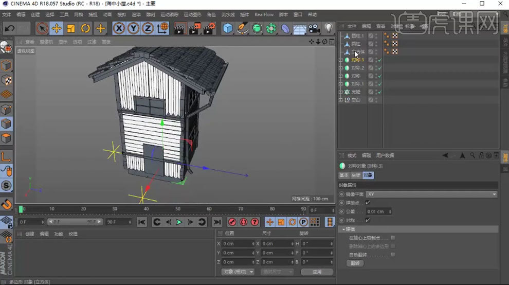
1. 新建【立方体】,尺寸Y为【30】。按住【Ctrl】键拖动复制一个,尺寸Y为【350】,尺寸X和Z为【210】。

2.新建【立方体】,调整【尺寸】,分段.X为【2】,转为可编辑对象,选择下面左右两侧的4个点,往上拖动。新建【克隆】,立方体作为它的子级。调整克隆【对象】中的参数。

3. 新建【随机】,克隆作为它的子级。调整【位置】、【缩放】和【旋转】参数如图示。

4. 【Alt+G】编组,复制3个,【R】旋转工具,调整角度。再用【移动工具】调整位置。微调下随机的【种子】。

5. 新建【立方体】,调整尺寸。将围栏转为可编辑对象,删除立方体后面的围栏。新建【立方体】,调整尺寸、角度和位置。转为可编辑对象,选择面,按住【Ctrl】往下拖动,再复制2个,调整下。

6. 新建【立方体】,调整尺寸和角度。转为可编辑对象,选择面,右键选择【内部挤压】,挤压出小面,再用【挤压】往里挤压。删除中间的面。

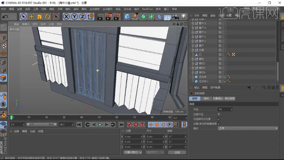
7. 新建【立方体】,调整大小。再复制一个,调整角度、大小和位置。编组。新建【平面】,方向为【Z】,调整大小和位置。宽度分段和高度分段都为【1】。制作窗户玻璃,编组。再复制一个窗户,调整角度和位置。

8. 复制边框,调整角度和位置,再调整下【边】位置。选择2个窗户和边框,按住【Ctrl】往上拖动复制,再复制2个窗户,调整角度。

9. 再复制围栏,放在上面。将围栏全部展开,全部选中,右键选择【转为可编辑对象】,【缩放工具】沿着Y轴放大。选择窗户上的围栏,【缩放工具】沿着Y轴缩小,调整位置。

10. 新建【立方体】,调整尺寸。新建【克隆】,立方体作为它的子级。位置Y为【15】,增加【数量】。新建【随机】,克隆作为它的子级,调整随机的位置和旋转参数。编组,复制3个,调整角度和位置。

11. 新建【立方体】,调整大小和位置。分段Y为【4】。转为可编辑对象,选择边,选择【缩放工具】,勾选柔和选择【启用】,调整【半径】,缩小。复制3个,放在其它的角上,微调形状。

12. 再复制2组这4个立方体,调整大小和位置。将所有物体编组。新建【立方体】,调整尺寸,分段Z为【2】,转为可编辑对象,选择中间的边,往上拖动。

13. 新建【克隆】,立方体作为它的子级。调整【对象】中的参数。新建【立方体】,调整尺寸。新建【克隆】,立方体作为它的子级。调整参数。【旋转工具】旋转角度。

14. 新建【对称】,克隆作为它的子级。再新建【对称】,对称作为它的子级。镜像平面为【XY】。调整围栏面的位置。

15. 新建【立方体】,调整尺寸。分段X为【3】,分段Y为【5】。转为可编辑对象,边模式,调整边位置。再调整立方体角度和位置。按住【Ctrl】键拖动复制,再用【旋转工具】调整角度,重复操作。

16. 新建【分裂】,将刚刚制作的瓦片作为它的子级。新建【随机】,分裂作为它的子级。调整随机的【位置】和【旋转】参数。编组,新建【对称】,屋顶作为它的子级。对称的镜像平面为【XY】。

17. 复制屋顶支架,调整大小、角度和位置。【循环切割】切一刀,选择面,右键选择【挤压】,挤压出面。再给它添加【对称】。

18. 新建【立方体】,调整尺寸。转为可编辑对象,【循环切割】切一刀,用【挤压】将面挤压出来。给它添加【对称】,修改【镜像平面】。

19. 新建【立方体】,调整尺寸和位置。分段Z为【3】,转为可编辑对象,选择面,往上拖动。再用【循环切割】和【挤压】调整形状。

20. 新建【圆柱】,调整角度、大小和位置。旋转分段为【10】,转为可编辑对象,选择面,删除。再新建【圆柱】,调整大小、角度和位置。高度分段为【6】,转为可编辑对象,调整面位置和角度。

21. 将两个圆柱编组,新建【对称】,圆柱作为它的子级。调整【镜像平面】。新建【立方体】,调整大小,复制2个,调整大小和位置。将门的分段Z改为【6】,转为可编辑对象,选择面,用【内部挤压】、【挤压】和【缩放工具】调整形状。

22. 新建【立方体】,调整大小和位置。转为可编辑对象,【循环切割】切一刀,选择面,用【内部挤压】和【挤压】调整形状。

23. 新建【立方体】,调整大小。复制多个,调整角度和位置。编组,再复制一组,调整角度。同理调整形状如图示。新建【立方体】,增加分段,用【挤压】调整。

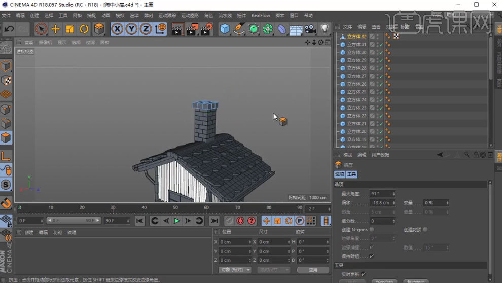
24. .新建【分裂】,将立方体它的子级。新建【随机】,分裂作为它的子级。调整随机的【位置】和【旋转】参数。新建【立方体】,调整大小放在烟冲里面。

25. 本节课最终效果如图示。下节课继续。

